一、简介
包含的使用功能如下:
序号 | 功能名称 | 功能简述. |
1 | 职位自定义字段 | 提供7种类型的自定义字段,用户可根据需要进行字段的创建 |
2 | 职位表单 | “职位表单”是用户在系统创建职位的基础,根据需要自主选择各种字段进行组合创建,并且支持字段的分组,以便于进行表单添加字段的管理 |
3 | 职位模板 | 针对职位表单中的字段进行预设内容填充,以方便用户创建职位的时候快速填充内容 |
4 | 职位创建 | 分为职位信息、发布渠道两个步进:职位信息是展示所选职位表单的内容,由用户进行填写;发布渠道是所填写完成的职位推送至哪些渠道供候选人投递 |
5 | 职位筛选 | 用户可以自定义添加用于筛选职位的字段 |
6 | 职位列表 | 用户可以自定义添加哪些字段在职位列表中展示 |
7 | 职位发布渠道 | 可以选择第三方渠道、微信、仟寻网站、猎头、内部招聘作为候选人申请的来源 |
8 | JD Pool | 用于集中管理公司各职位的职位描述(JD)相关信息,方便招聘相关人员进行查看、维护、更新等操作 |
9 | 虚拟职位管理 | 进行实体职位关联虚拟职位的管理,同时进行虚拟职位退回的原因管理 |
二、职位字段管理
2.1职位字段分类
职位字段划分为两类:

l 系统字段,共43个,在字段管理中不可进行编辑

l 自定义字段,HR 可以自主创建字段
n “可选用状态”(Selectable)若为关闭状态:
n 表单添加字段时不能看到该字段
n 已添加入表单的字段不受影响
n 用户如果需要控制字段在职位表单是否存在,需手动去表单进行移除操作
2.2自定义字段
自定义字段列表内容如下:
l 功能控件区:
n 提供"新增字段"按钮用于创建新字段
n 支持多维筛选条件:
u 字段类型筛选
u 启用状态筛选
u 支持中/英文字段名称关键字检索
l 列表展示区:
n 显示字段属性信息:
u 字段名称(根据系统语言显示对应语言名称,如果没有英文名称,就显示中文名称)
u 字段 ID
u 字段类型
u 最后更新时间YY-MM-DD HH:MM
u 启用状态(显示/隐藏),此用语于控制该字段是否可以加入职位表单(目前数据结构不支持,暂不做)
n 操作:
u 编辑 (点击整行进入编辑)
u 删除 (放到弹框内)
l 注意:
n 处于隐藏状态的字段将不会出现在职位表单编辑的可用字段选项中
n 系统自动过滤所有隐藏字段,确保表单编辑时不可选用
n 统计当前字段被多少表单/职位使用(后端记录)
2.3自定义字段-新增
点击“新增字段”按钮,弹出弹窗

l 字段名称(必填)
n 中文名称:文本输入,255字符限制
n 英文名称:文本输入(可选),255字符限制
n 注:多语言通过选择语言来显示
l 字段类型(必选)
下拉单选组件,包含以下选项:
n 单选
n 多选
n 单行文本
n 多行文本
n 日期(显示格式:年/月/日)
n 是否
n 数字
l 字段描述(选填)
n 中文描述:文本输入,255字符限制
n 英文描述:文本输入,255字符限制
l 交互约束
n 所有文本输入框均实施实时字符计数验证
n 类型选择后联动显示对应的属性配置面板
n 创建后的自定义字段,其类型不能更改。
l 注意
n 默认带到表单(职位)里,如果表单(职位)里改动了,则使用改动后的值
n 所有文本支持unicode、EMoji
2.3.1单行文本

l 单行文本前端显示为单行输入框,255字符限制
2.3.2多行文本

l 多行文本前端显示为多行输入框,20000字符限制
2.3.3单选
l 选项均分为中英文输入,中文(必填)、英文(选填),均255字符限制,无上限
l 选项顺序可以拖动
l 每个选项可以控制是否在前端显示
2.3.4多选
l 选项均分为中英文输入,中文(必填)、英文(选填),均255字符限制,最多999个选项
l 选项顺序可以拖动
l 每个选项可以控制是否在前端显示
2.3.5日期

l 前端显示为日期选择框,显示格式为年月日
2.3.6数字

l 前端显示为数字输入框,带+-,可以输入正负数,数据输入为整数
2.3.7是否

l 前端呈现为 Radio,选项为:是/否
2.4编辑字段

l 已有自定义字段可以删除,但有前提:需要从配置了该字段的职位表单中移除该字段,才能删除该字段,否则不能删除
l 字段类型,字段类型不可修改
l 字段下的内容:如单选、多选的项数变化及项的描述;字段描述;字段名称,均实时同步到表单、职位,不触发职位针对职位表单变动的提醒
三、职位表单(Job Form)
定义:“职位表单”是企业在系统创建职位的基础
l 每家公司都有一个系统级初始表单,该表单禁止删除,但开放编辑权限
l 初始化逻辑:
n 新注册客户:自动继承平台全量系统字段(基础字段集)
n 存量客户:保留系统字段+历史自定义字段(完整字段集)
l 技术实现说明:
n 采用"基础模板+企业扩展"的架构设计
n 系统字段标记为protected属性(防止误删)
n 设为默认状态的表单不能被删除
3.1职位表单列表 
l 基础属性字段:
n 新增表单:点击“新增职位表单”按钮
n 表单名称
n 关连职位(统计该模版关连职位数量)
n 启用状态(创建职位的时候选择表单时项的显示/隐藏):不影响已创建职位
n 创建人(模板创建账号)
n 修改人(最近修改模版账号)
n 修改时间(YY-MM-DD HH:MM)
n 操作列:
u 编辑
u 删除(判断有职位表单预填内容模板与职位表单对应时,不能删除;当可以删除时,需二次确认)
u 编辑表单:点击表单名称或编辑按钮进行编辑
u 导出职位配置:可以导出使用该表单创建的职位
n 筛选表单:启用状态、表单名称检索
l 权限控制规则:
n 创建人为“系统”表单:
u 状态始终是“公开”
u 禁止删除操作
n 用户创建表单
u 开放全功能操作
3.2新增职位表单
职位表单的框架结构概图
l 一个职位表单由不同个字段分组构成
l 一个字段分组由不同个字段模块构成
l 字段模块内添加职位字段,字段可在字段模块内拖动顺序
l 字段模块可在字段分组内可以拖动顺序
l 字段分组在职位表单内可以拖动顺序

(新增职位表单时)
3.2.1基础信息及按钮
l 表单名称(必填项):
n 单行文本
n 字符限制:255字符
n 实时输入校验
l 功能按钮组:
n 启用状态(默认启用)
n 设为默认(默认不勾选)
n 返回
n 保存(提交表单配置)
3.2.2字段分组
l 新建表单时
n 为空,需要手动创建分组
n 表单中没有添加字段时不能保存
l 添加分组时

n 点击“+添加分组”弹出添加分组弹窗
n 分组名称:手动填写
l 字段分组排序控制:
n 点击分组拖动:支持分组之间上下拖动
n 排序逻辑:实时映射至职位创建页字段布局
l 分组显示逻辑:
n 分组名称为创建职位时页面 Tab 名称,同分组字段以分组名称作为标题在 ATS 表单页面中展示
l 编辑分组操作:
n 鼠标点击分组编辑,在编辑弹窗中删除操作
n 职位表单至少保留一组分组,仅为一个分组时不能删除
n 分组名称可进行修改
3.2.3添加/编辑字段模块

l 点击分组处的“添加模块”按钮,在此分组下添加模块
l 分为两个字段:
n 模块类型:单段、多段。其中多段代表在创建职位的时候,可以多实例呈现模块下的字段
n 模块名称(255字符限制),分组内不能重名
n 多段的模块只能添加自定义字段

l 编辑模块时,模块类型不能更改
3.2.4添加字段
(添加字段)
l 点击“+添加字段”弹出弹窗进行字段添加
n 字段检索
u 字段属性(单选,系统字段(必填)、系统字段(选填)、自定义字段)
u 字段类型(多选)
u 字段名称检索(支持中英文模糊匹配)
n 字段选择
u 列表项前置复选框,支持多选;
l 确认选择后,字段自动注入职位表单:
n 系统字段(必填)
u 必填属性:是,不可改
u 显示:系统配置预览(Admin Preview)、候选人可见(Candidate-Facing),不可改
n 系统字段(选填)
u 必填属性:否,可改
u 显示:“系统配置预览”选择,“候选人可见”不选择,不可改(除了:福利待遇、语言要求、管理经验、工作经验、最低学历、薪资待遇、工作地点,这几个字段为“候选人可见”选择,不可改)
n 自定义字段
u 必填属性:否,可改
u 显示:“系统配置预览”选择,“候选人可见”不选择,可改
3.2.5已添加字段查看及筛选

l 已添加字段的查看
n 字段名称(根据ATS语言来显示,中文环境显示中文字段名称,英文环境显示英文字段名称,没有英文字段名称显示为中文字段名称)
n 字段类型:分为系统字段以及自定义字段的7种类型
n 必填:勾选,控制字段是否必填操作
n 查看权限:提供“职位配置”、“候选人”、“员工”三个选项,可以控制字段在什么角色显示
n 删除:将字段从表单中删除
l 已添加字段的筛选
n 筛选维度:
u 字段类型(多选,系统/单选/多选/单行文本/多行文本/日期/复选框/数字)
u 必填属性(单选,是/否)
u 查看权限(单选,职位配置/候选人/员工)
u 字段名称搜索(支持中英文)
l 模块中字段顺序的调整
n 拖动字段可以在模块内调整顺序
l 从职位表单中删除已添加的字段/添加字段
n 字段模块下的已添加字段均提供移除操作,可以从字段模块中移除,不影响字段在字段管理中的存在
n 在保存时给出提示:
u 中文版:提醒:表单字段已修改,保存后将同步更新所有通过本表单创建的职位。是否继续?
u 英文版:Notice: Changes will apply to all positions associated with this form. Save changes?
n 字段查看权限的更改在保存时无需给出提示
l 字段模块在分组内顺序的调整
n 点击字段模块的上下箭头,可实现字段模块在分组内的顺序调整
l 从职位表单中删除字段模块

n 点击模块上的删除操作,可以将字段模块从分组中删除,同时模块中的字段同时从表单中删除
l 交互约束
n 字段状态同步:修改后实时更新预览
n 筛选对字段集下的字段有效
3.2.6注意事项
l 字段选择需手动确认,无自动保存机制;
l 系统字段(必填)必须配置在表单中,点击保存时需对此进行校验;
l 系统字段(必填)、系统字段(选填)在一个职位表单中只能添加一次(表单内校重);自定义字段在一个分组模块内只能添加一次(字段模块内校重)
l 保存校验:模板名称为空时禁用保存按钮,模板名称重复时提示冲突(企业内职位表单名称唯一)
l 每一个职位表单系统都默认创建以下分组(按照以下顺序),字段都是系统字段
n 招聘环节(Recruitment Process)
u 招聘流程
u Offer 审批流程
u 面试评价表(面试评价表关联-初试、面试评价表关联-复试、面试评价表关联-终试)
u 候选人申请表设置
u 员工内推登记表设置
n 责任人(Responsible Person)
u 发布人
u 招聘协助人
u 用人经理
u 面试官
n 招聘规模(Hiring Scale)
u 招聘人数
u 开始招聘日期
u 目标完成日期
n 简历处理(Resume Processing)
u 简历转发到HR邮箱
u 把简历转发到其他邮箱
n 招聘属性(Recruitment Attributes)
u 是否允许内部推荐
u 职位编码
u 职位属性
u 保密职位
u 管理的虚拟职位/虚拟职位关联到实体职位
u 关联招聘需求
四、职位模板
定义:针对职位表单中的字段进行预设内容填充
4.1职位模板列表
l 字段内容:
n 模板名称
n 关联职位表单(显示绑定的表单名称/ID)
n 显示(显示/隐藏)
n 创建人(模板创建者)
n 修改人(最后编辑保存者)
n 修改时间(YYMMDD-HHMM)
n 操作项
u 删除(二次确认)
n 编辑模版:点击模版名称
l 筛选项:
n 职位表单:单选
n 显示状态:单选
n 模版名称检索
4.2新增模版

职位表单预设模板配置规范:
l 基础信息配置区
n 模板名称
u 文本输入框(必填项)
u 字符限制:255字符(含中英文及符号)
n 职位表单绑定
u 下拉单选组件(必选)
u 数据源:当前企业所有对账号非保密职位表单列表
u 选择后触发字段加载逻辑
l 字段预填展示区
n 根据所选职位表单自动加载全部配置字段
u 按原表单分组及排序规则呈现
u 显示字段标签、类型及默认
u 预填内容编辑:开放字段值编辑权限
l 交互约束
n 未选择职位表单时,字段区显示空白状态提示
n 模板名称重复时提示冲突(需企业内某职位表单下唯一)
五、职位创建及发布
5.1创建职位整体框架
l 横向为 Step,分为3步:
n 职位信息(Job Information)
n 发布渠道(Posting Channels)
n 职位功能&数据(Position Function & Data)
l 各 Step 操作解析
n 职位信息:职位表单的展现
n 默认创建::
u 招聘规模
ü 招聘人数
ü 开始招聘日期
ü 目标完成日期
u 招聘属性
ü 是否允许内部推荐
ü 职位编码
ü 职位属性
ü 保密职位
ü 管理的虚拟职位
ü 关联招聘需求
u 招聘环节
ü 招聘流程
ü Offer 审批
ü 面试评价表
ü 候选人申请表
ü 员工内推登记表
u 简历处理
ü 简历转发到HR邮箱
ü 把简历转发到其他邮箱
u 责任人
ü 发布人
ü 招聘协助人
ü 用人经理
ü 面试官
n 发布渠道:展示职位发布的渠道,只有发布过的职位才能进入此 Step
n 新建职位时,只有“职位信息” Step 所有必填字段都填写了,才会出现下一步进入“职位发布渠道”
n 编辑上架过的职位(无论当前是招聘中还是已撤下)时,各 Step 可以任意切换
5.2新建职位
5.2.1职位信息

l 左侧是职位表单的分组导航,点击可快速定位字段位置
l 右侧是职位表单字段展示
5.2.1.1左侧导航
分为 Title 和分组 Tab 两部分
l “职位信息”是 Title
l 分组名称作为 Tab 页面,点击对应到页面字段
5.2.1.2右侧分组字段显示
l 新增职位,默认职位选中职位表单中所设置的默认表单(必填,单选下拉)
l 职位表单内容预填模板(选填,单选下拉)
l 展示所选职位表单所有分组下的职位字段
n 分组名称
n 分组下职位字段
u 字段排序严格遵循表单模板定义顺序
u 实时渲染字段标签、类型及校验状态
u 向下滚动时控制区始终显示在页面底部
u 如果模块开启了“多段”开关,则该字段集上下用虚线与其他字段隔开,并且增加“+”按钮,点击后模块中的所有字段重复增加
5.2.2职位发布渠道

职位发布渠道分为三部分:
l 第三方招聘网址:客户可以根据需求打开市面主流的第三方招聘网址,所发布的职位可以同步至这些网址
l 微信与门户:客户可以将职位发布到微信公众号以及仟寻PC端页面
l 内部招聘:客户可以发布职位仅员工可见并投递
同时,还可以直接分享职位给其他人。
5.3 职位表单字段有变动
职位表单字段有变动,在保存表单时同步更新至该表单所创建的所有职位,已在表单保存时给予提示,在职位页面无需有新的提示。

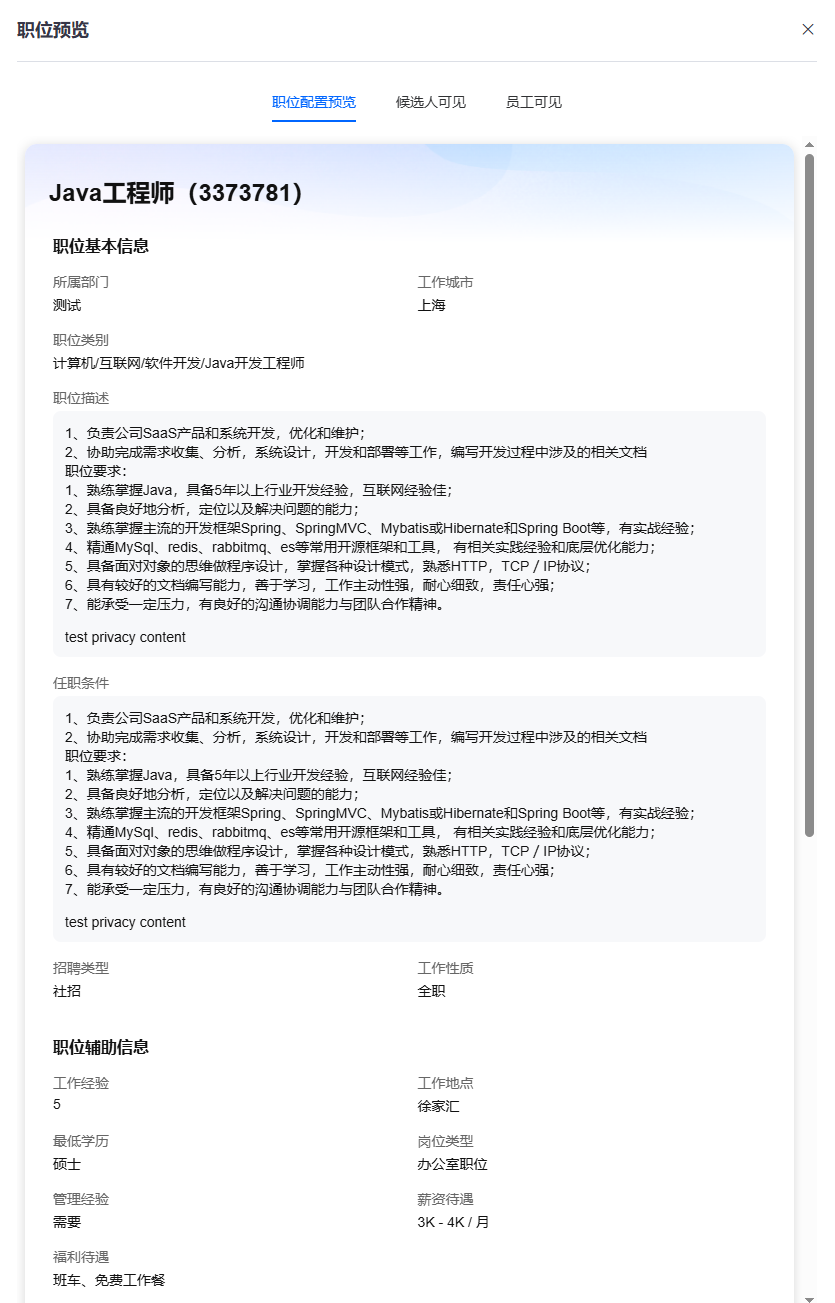
5.4职位预览

l 新开页面展示预览,分为“系统配置预览(Admin Preview)”、“候选人可见(Candidate-Facing)”两个 Tab
n 系统配置预览:职位表单中配置了“系统配置预览”的字段均显示其所选内容,没有任何编辑控制操作
n 候选人可见:职位表单中配置了“候选人可见”的字段均显示其所选内容,没有任何编辑控制操作
n “系统配置预览 / 候选人可见”均采用相同设计,仅是字段显示的不同
5.5编辑已发布职位

(已发布的职位)
l 对已发布的职位进行编辑时,显示“职位撤下”按钮、“保存”按钮和“隐藏非必填字段”开关
l 点击“职位撤下”将把该职位从通过API对接的渠道撤下
5.5.1职位撤下
点击“职位撤下”按钮,弹出撤下单出框:

已撤下的职位展示如下:

l 有关职位操作按钮显示为"职位发布",“保存”按钮保留
l 撤下后:
n 还可访问“职位发布渠道” Tab,目的是手动撤下各个渠道,不能发布到新渠道
n 保留历史数据查询权限(只读模式)
5.6注意事项
l 当职位设定为“虚拟职位”时,“管理的虚拟职位”字段会变成“虚拟职位关联到实体职位”
l 当职位设定为“虚拟职位”时,不显示“关联招聘需求”
l 当实体职位绑定在虚拟职位上时,通过“实体职位关联虚拟职位管理”开关控制其会不会发布到任何渠道(JD Pool 及虚拟职位配置中的内容)
l 薪资待遇输入规则:
n 月薪时:输入框后面显示K,输入值限制在300以下(不含),输入超过时会提示“您输入的月薪较高,请确认”
n 年薪时:输入框后面显示K,输入值限制为最多9位数,输入超过时会提示“薪资不能超过9位数”
n 日薪/时薪时:输入框后面不显示K,输入值限制为最多9位数,输入超过时会提示“薪资不能超过9位数”
n 薪资输入时要判断后面的值要比前面的值大,否则会提示“薪资下限不能大于薪资上限”
n 给出提示,不能进入下一步或保存
n 薪资可以输入小数
六、职位管理
6.1职位筛选条件

l 客户可自主选择所要进行筛选的字段,字段来自部分系统以及自定义字段
l 点击“添加”按钮,弹出可用的筛选项列表,支持用字段名检索要的筛选字段
l 勾选好要的字段点击保存后,在职位管理页面左侧展示已选则的字段
l 最多可选择添加99个筛选条件项
l 左侧筛选支持折叠
l 注意:有三个筛选条件不是字段配置,而是特殊处理,默认常配置在配置项中
n 用户与职位:下拉单选,选项值包括:全部职位、我发布的职位、我协作的职位
n 职位状态:下拉多选,选项值包括:招聘中、已撤下
n 撤下原因:职位状态选择“已撤下”时出现,下拉单选,选项值包括:已完成、已取消、已暂停
6.2职位列表
6.2.1职位列表展示
l 职位按列表显示,一个职位为一行,列项固定显示
n 职位名称(带有职位ID):点击可进入职位编辑状态(列表中固定位置)
n 申请人数
n 渠道
n 职位状态(列表中固定位置)
n 发布时间
n 操作时间
n 发布人
n 职位表单
n 操作:可以根据自己的需要配置不同的操作
l 除了以上固定列,还可以自定义显示哪些列
n 最多可自定义配置99列
u 自定义多行文本型字段暂不纳入可配置
u 如果字段被用于“多段”模块,列表中的职位只显示该字段最后配置的一个实例的值
u 系统字段可配置包括:部门、城市、职位属性、工作性质、是否允许内部推荐、招聘类型、招聘流程、保密职位、开始招聘日期、目标完成日期、招聘人数、发布人、招聘协助人、用人经理、品牌
n “操作”是固定列最后显示,其他列显示在“职位名称”“申请人数”“渠道”和“职位状态”“发布时间”“操作时间”“发布人”“职位表单”之间,如果超过页面宽度,出现横线滚动条

n 列字段配置右侧“职位名称”字段应该是置顶的,这些可配置字段拖动不应该能超过它
6.2.2列表相关操作
6.2.2.1批量勾选职位

勾选职位后,出现“已选 XX 人”的提示,并出现多选操作的下拉,项包括:
l 刷新
l 上架
l 热招
l 分配
l 撤下
l 删除
l 导出职位配置(需提前筛选相同职位表单)
6.2.2.2已删除职位
目前已删除职位不在列表中显示,因此也不提供筛选
6.2.2.3 导入职位
- 点击“批量导入”按钮后弹出导入弹窗,用户先选择职位表单,然后显示出下载导入模版以及上传模版的字段
- 导入模版的字段根据职位表单而定
- 导入不做必填字段的校验,导入的职位根据必填字段是否完全填写,其职位状态显示为“不完整”或“完整 待上架”
七、JD Pool 及虚拟职位配置
7.1 JD Pool
JD Pool 用于集中管理公司各职位的职位描述(JD)相关信息,方便招聘相关人员进行查看、维护、更新等操作

l JD Pool 列表字段包括
n 序号
n 职位名称(中)(必填):文本输入
n 职位名称(英)(选填):文本输入
n PDF 文件(必填,单一文件):上传
n 状态(启用/禁用)
n 维护人(选填):文本输入,默认填入当提前登陆账号用户名称
n 更新时间
n 操作(下载、编辑、删除)
u 点击编辑可重新上传该职位 PDF 文件、更改职位名称
u 点击下载可将该职位对应的 PDF 文件进行下载
u 点击“添加”按钮可单个添加职位的名称、JD 文件、维护人,并且不回传职位管理

l 点击“批量导入”按钮,可导入 zip 文件,一次批量上传一个zip文件,文件中为 Excle 模版以及所有 JD 的 PDF 文件,PDF 必须与 Excle 模版 在同一层级文档,导入时引用 Excle 文档信息调用 PDF 文件上传入系统

(导入模板,标颜色的是必填并需要校验)
l 若新导入的职位名称(中)在列表中已经存在,则进行替换;若某条数据导入失败,系统应记录错误信息,跳过该条数据继续导入其他数据。导入完成后,显示导入成功数量、更新数量、失败数量,展示
n 更新:“第X行更新”
n 失败:“第X行失败”以及失败原因(PDF 文件不存在)
l 若系统检测到输入的职位名称(中文或英文)已存在于 JD 列表中,应提示用户 “该职位名称已存在”。
7.2虚拟职位设置
l 职位信息管理下新增“虚拟职位设置”菜单,页面内容包含:
n 实体职位关联虚拟职位管理:开关,打开后关联了虚拟职位的实体职位可以发布到渠道,关闭的话则不能发布到渠道,如下图

l 实体职位若关联了虚拟职位,需要从仟寻聚合号下架
l 已发布到渠道的实体职位,若关联了虚拟职位,从渠道不下架
l 退回虚拟职位原因管理:
n 开启后,可以配置“我们拒绝了候选人”、“候选人拒绝了我们”两个模块的配置,每个模块可以定义原因
n 关闭后,“我们拒绝了候选人”、“候选人拒绝了我们”两个模块置灰
l 职位创建中,实体职位绑定虚拟职位、虚拟职位绑定实体职位均为多选


